北京市职工互助保障服务中心
搜索
首页
单位概况
通知公告
业务介绍
会费型
公益型
案例分享
工作动态
党群工作
办事指南
投保服务
理赔服务
贷款服务
相关政策
资源下载
业务表格
培训资料
视频教材
问题解答
投保类
理赔类
联系方式
通知公告
首页
>
通知公告
>
正文
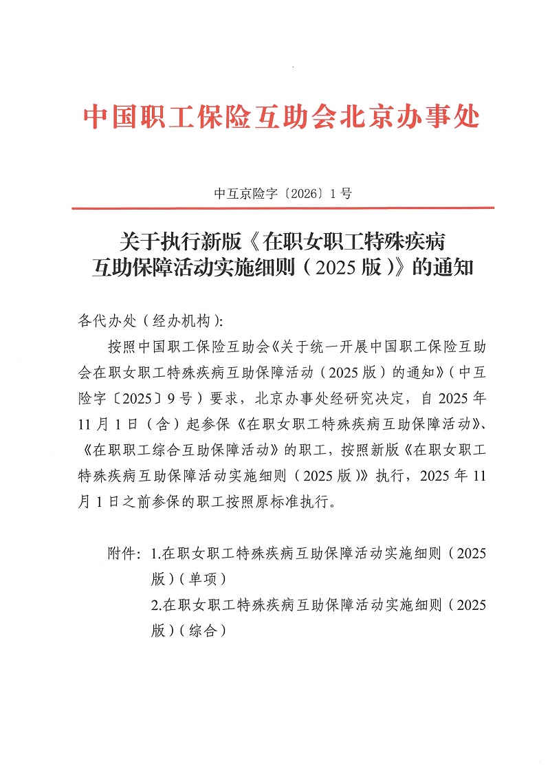
关于执行新版《在职女职工特殊疾病互助保障活动实施细则(2025版)》的通知
发布单位: 发布时间:2026-03-19
附件:
在职女职工特殊疾病互助保障活动实施细则(2025版).pdf
分享:
关闭
打印
主办单位:北京市职工互助保障服务中心 版权所有@
地址:北京市西城区虎坊路13号(北京职工服务中心一层) | 邮编:100052
京公网安备 11010202010036号 ICP备案号:
ICP备18052723号-1
互助保障微信公众号
会员服务微信小程序